引言
2024年6月14日,国家互联网信息办公室会同公安部、文旅部、国家广电总局联合公布了《网络暴力信息治理规定》(国家互联网信息办公室令第17号,以下简称《暴力信息规定》),对网络暴力信息治理提出了明确要求,并将于2024年8月1日起开始实施。网络暴力是近年来互联网内容管理的主要领域,国家层面十分重视互联网内容管理,开展了一系列立法和执法活动。根据统计,2023年全国网信系统严格执行法律法规,大力查处各类网上违法违规行为,全年共约谈网站10646家,责令453家网站暂停功能或更新,下架移动应用程序259款,关停小程序119款,会同电信主管部门取消违法网站许可或备案、关闭违法网站14624家,督促相关网站平台依法依约关闭违法违规账号127878个[1]。
网络服务的本质是信息服务,从应用层的角度来看,所有网络服务都会涉及互联网内容。如何构建企业内部互联网内容合规体系,预防和降低互联网内容合规风险,既是网络内容生态治理的重点环节,也是企业合规风控的主要部分。本文对互联网内容合规法律规定进行梳理,分析互联网内容合规的关键风险点,结合网络暴力信息治理新规给出互联网内容合规建议。
一、互联网内容管理法律规定——从顶层到具体
我国构建并完善了丰富的互联网内容管理法律规定体系,涵盖法律、行政法规、部门规章和规范性文件,涉及网信、公安、文旅、广电等多部门职责,且对不同服务形态有不同的合规要求。相对而言,合规义务比较重要,法律责任比较严格,风险防控需求较高。为了更好地理解互联网信息内容管理法律规定体系,宜通过脉络梳理从而结构性地对其进行掌握。
首先需要了解最顶层规定——《网络安全法》及《互联网信息服务管理办法》,这两部法律法规是诸多互联网内容管理法律规定的上位法依据,明确了互联网内容管理的合规框架以及最高法律责任。本次出台的《网络暴力信息治理规定》的立法依据中亦包括这两部法律法规,以及其他互联网内容管理法律规定中的立法依据也大多包括这两部法律法规。
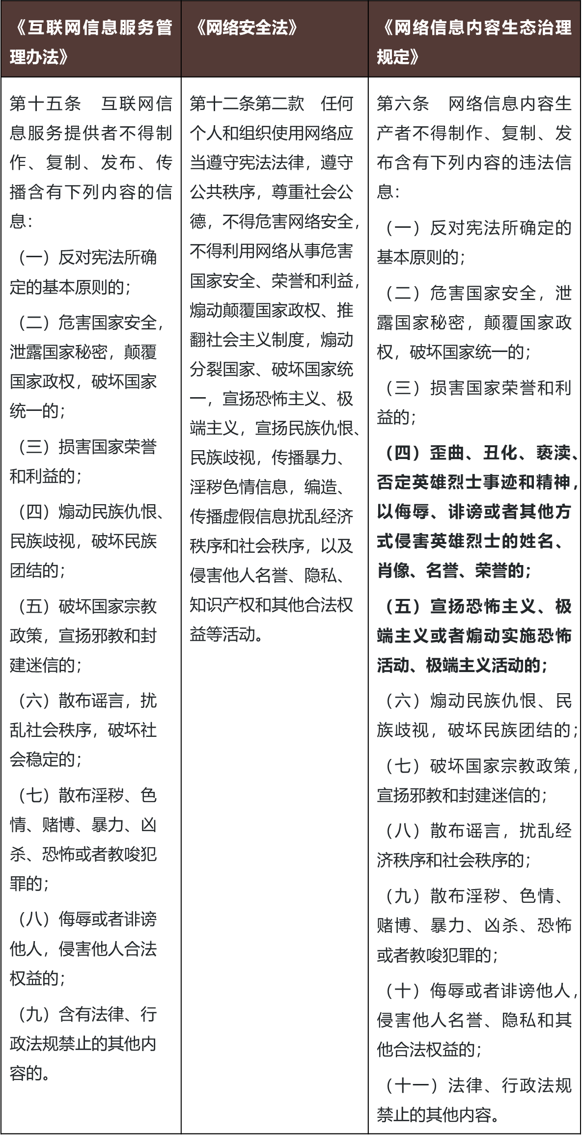
(一)《互联网信息服务管理办法》(国务院令第292号)
《互联网信息服务管理办法》是出台于2000年国务院的行政法规,是我国最早有关互联网内容管理的、使用较多的法律规定,因其令号而被业内所熟知为“292号令”。自2000年实施以来,至今未作实质性修改(其中,2011年根据《国务院关于废止和修改部分行政法规的规定》,将第二十条中的“治安管理处罚条例”修改为“治安管理处罚法”)。2021年1月,国家互联网信息办公室曾就《互联网信息服务管理办法(修订草案征求意见稿)》公开征求意见,目前仍在修订过程中。
《互联网信息服务管理办法》首次提出了“九不准”的互联网内容管理要求,长期被认为是内容合规的基本法律准则。所谓“九不准”,是《互联网信息服务管理办法》第十五条中规定的九种违法信息类型,《互联网信息服务管理办法(修订草案征求意见稿)》中沿用了这种方式,在第二十六条中规定了九种违法信息类型,而《网络安全法》则在第十二条第二款中概括了“九不准”的主要内容,从更高法律位阶对违法内容进行了确定。

来源:金杜网络安全与数据合规团队整理
小结来看,根据《网络安全法》及“九不准”相关规定,互联网内容管理所涉及的违法信息主要包括国家安全类、社会秩序类、民事权益类三个方面,其中国家安全类、社会秩序类较为突出和重要,涉及国家政权稳定、民族团结、宗教政策等,以及通俗而言的“黄赌毒”信息。

来源:金杜网络安全与数据合规团队整理
(二)《网络安全法》
《网络安全法》于2017年6月1日生效实施,从法律层面首次对违法信息内容作出了系统性规定。除了前述第十二条第二款之外,《网络安全法》第四章对“网络信息安全”作出了专门规定,明确了互联网内容管理的具体制度要求,涉及第四十六条至第五十条。

来源:金杜网络安全与数据合规团队整理
根据《网络安全法》第四十六条至第五十条,可以将互联网内容管理合规归纳为三个主要方面:信息安全管理、投诉举报和监管配合。
在信息安全管理制度方面,主要涉及四类主体:1.对于“任何个人和组织”而言,需要对其使用网络的行为负责,不得设立用于实施诈骗,传授犯罪方法,制作或者销售违禁物品、管制物品等违法犯罪活动的网站、通讯群组,不得利用网络发布涉及实施诈骗,制作或者销售违禁物品、管制物品以及其他违法犯罪活动的信息(第四十六条);发送的电子信息、提供的应用软件中不得设置恶意程序,不得含有法律、行政法规禁止发布或者传输的信息(第四十八条第一款)。2.对于网络运营者(基于第四十七条语境,应理解为平台类网络运营者)而言,负有平台巡查义务,应当加强对其用户发布的信息的管理,发现法律、行政法规禁止发布或者传输的信息的,应当立即停止传输该信息,采取消除等处置措施,防止信息扩散,保存有关记录,并向有关主管部门报告。3.对于“电子信息发送服务提供者”“应用软件下载服务提供者”而言,负有安全管理义务,知道其用户有第四十八条第一款规定行为的,应当停止提供服务,采取消除等处置措施,保存有关记录,并向有关主管部门报告(第四十八条第二款)。
在投诉举报制度方面,网络运营者应当建立网络信息安全投诉、举报制度、公布投诉、举报方式等信息,及时受理并处理有关网络信息安全的投诉和举报(第四十九条第一款)。
在监管配合方面,《网络安全法》赋予“国家网信部门和有关部门”依法履行网络信息安全监督管理的职责,其发现法律、行政法规禁止发布或者传输的信息的,应当要求网络运营者停止传输,采取消除等处置措施,保存有关记录。对于境外违法信息可以采取措施阻断传播。(第五十条)同时,《网络安全法》明确网络运营者具有监管配合义务,对网信部门和有关部门依法实施的监督检查,应当予以配合。(第四十九条)需要注意的是,落实配合义务是合规重点和难点,根据《网络安全法》第六十八条规定,网络运营者违反第四十七条规定的,先由有关主管部门责令改正……;拒不改正或者情节严重的,处十万元以上五十万元以下罚款,并可以责令暂停相关业务、停业整顿、关闭网站、吊销相关业务许可证或者吊销营业执照,对直接负责的主管人员和其他直接责任人员处一万元以上十万元以下罚款。该条罚则具有阶梯式特点,对于情节不严重的违法情形,先给予改正机会。具体到实践层面,企业宜建立能够常态化联系的监管沟通渠道,以保证一旦发生违法情形时,能够及时获取监管指导,争取在情节不严重情况下的改正机会,以避免更重的法律责任以及相关责任人员的处罚。
需要注意的是,《网络安全法》目前正在修改中,主要拟对法律责任进行大幅加重。根据《关于修改<中华人民共和国网络安全法>的决定(征求意见稿)》[2],拟调整网络信息安全法律责任制度。其中,拟增加违反第四十七条、第四十八条的法律责任,在现有基础上,增加了“情节特别严重的,由省级以上有关主管部门责令改正,没收违法所得,处一百万元以上五千万元以下或者上一年度营业额百分之五以下罚款,并可以责令暂停相关业务、停业整顿、关闭网站、吊销相关业务许可证或者吊销营业执照;对直接负责的主管人员和其他直接责任人员处十万元以上一百万元以下罚款,并可以决定禁止其在一定期限内担任相关企业的董事、监事、高级管理人员或者从事网络安全管理和网络运营关键岗位的工作”的规定,这将大幅增加信息内容安全的法律责任,同时增加了相关人员的从业禁止措施;拟新设违反第四十九条的法律责任,即未按规定建立投诉、举报制度或为配合监管执法,行政处罚幅度、从业禁止措施与信息内容安全责任一致(第四十九条与第四十七条、第四十八条适用同一条法律责任)。
此外,除了《网络安全法》对互联网信息内容管理作出了专门规定,《反恐怖主义法》《英雄烈士保护法》等也对相关互联网违法内容作出了规定,如《反恐怖主义法》规定,电信业务经营者、互联网服务提供者应当依照法律、行政法规规定,落实网络安全、信息内容监督制度和安全技术防范措施,防止含有恐怖主义、极端主义内容的信息传播;发现含有恐怖主义、极端注意内容的信息的,应当立即停止传输,保存相关记录,删除相关信息,并向公安机关或者有关部门报告(第十九条第一款);《英雄烈士保护法》规定,网络运营者发现其用户发布前款[3]规定的信息的,应当立即停止传输该信息,采取消除等处置措施,防止信息扩散,保存有关记录,并向有关主管部门报告。网络运营者未采取停止传输、消除等处置措施的,依照《中华人民共和国网络安全法》的规定处罚(第二十三条第二款)。
(三)《网络信息内容生态治理规定》
2014年,国务院发布《关于授权国家互联网信息办公室负责互联网信息内容管理工作的通知》(国发〔2014〕33号),授权重新组建的国家互联网信息办公室负责全国互联网信息内容管理工作,并负责监督管理执法。根据《通知》授权,国家网信办制定了一系列规章、规范性文件,依法实施互联网信息内容管理。这些系列规章、规范性文件共计22部,覆盖互联网新闻信息、区块链信息、算法推荐、生成式人工智能、网络暴力、即时通信、用户账号名称、搜索、直播、论坛社区、群组、微博客、音视频、公众账号、移动应用程序、弹窗、跟帖评论等信息服务不同环节和不同形态。目前,这些规章和规范性文件均属于现行有效,企业从事互联网内容服务,宜对应开展相关合规工作,避免承担法律责任。

来源:金杜网络安全与数据合规团队整理
*注:蓝底部分为部门规章
仅从数量上来看,以上规章和规范性文件体系庞杂,合规结构复杂、合规线条交织。不过,实际上可以重点关注国家网信办于2019年出台的《网络信息内容生态治理规定》(以下简称“5号令”),可以视作互联网内容管理“集大成者”之规定,归纳、概括了我国互联网内容管理的责任、义务,并重新界定了互联网内容的法定分类标准,对于互联网内容合规具有非常重要的实践意义。具体而言,开展互联网内容合规,可以把5号令作为主要框架对企业合规治理进行初步搭建,再结合具体服务形态、服务环节对标专门性规定(如有)进一步完善合规细节。
(1)规范对象:5号令规范的主体包括网络信息内容生产者、网络信息内容服务平台、网络信息内容服务使用者。根据5号令解释,网络信息内容生产者是指制作、复制、发布网络信息内容的组织或者个人;网络信息内容服务平台是指提供网络信息内容传播服务的网络信息服务提供者;网络信息内容服务使用者是指使用网络信息内容服务的组织或者个人。(第四十一条)
(2)法定分类:5号令通过规定网络信息内容生产者义务确定了互联网内容管理的分类维度,将其分为三类:正能量信息、违法信息和不良信息(实际上,应还有一类,即此三类信息以外的一般信息)。这就改变了自292号令、《网络安全法》以来的互联网内容二分法的模式——即违法信息和合法信息,调整成为三分法。这与互联网信息内容服务的繁荣及实际情况相符,在管理措施上更为精细化。分析而言,5号令在传统合法信息中细化出“正能量信息”予以鼓励,以及“不良信息”予以抵制,同时进一步结合相关法律规定对违法信息类型作出了规定。对比292号令和《网络安全法》,5号令对违法信息的规定基本沿用了已有的认定框架,并增加了《反恐怖主义法》《英雄烈士保护法》等相关专门要求。

来源:金杜网络安全与数据合规团队整理
值得注意的是,5号令关于“不良信息”的规定,是互联网内容合规的新问题及重点问题。5号令通过“不良信息”的方式,将低俗信息、标题党、擦边信息等明确纳入了法治监管框架,要求网络信息内容生产者应当采取措施,防范和抵制制作、复制、发布相关不良信息。根据5号令第七条规定,不良信息的范围主要包括:
(一)使用夸张标题,内容与标题严重不符的;
(二)炒作绯闻、丑闻、劣迹等的;
(三)不当评述自然灾害、重大事故等灾难的;
(四)带有性暗示、性挑逗等易使人产生性联想的;
(五)展现血腥、惊悚、残忍等致人身心不适的;
(六)煽动人群歧视、地域歧视等的;
(七)宣扬低俗、庸俗、媚俗内容的;
(八)可能引发未成年人模仿不安全行为和违反社会公德行为、诱导未成年人不良嗜好等的;
(九)其他对网络生态造成不良影响的内容。
这些不良信息类型在具体认定标准上具有主观性的特点,宜结合具体信息和监管行动对其进行界定,达到合规要求。如“低俗、庸俗、媚俗”的信息,仅从文字层面难以确定非常定量的标准,但结合相关主管部门的监管专项行动等,可以判断出明确的指向性标准。2024年,炫富信息成为国家有关主管部门的监管内容之一,因此按照规范的合规框架,此类信息可以解释入“低俗、庸俗、媚俗”信息,事实上部分炫富的网络信息内容生产者已经被重点整治规范了。不过,根据5号令对不良信息的管理要求,是不得在重点环节展示(第十一条第二款),并明确了“重点环节”的详细标准,但这对于人工智能领域,特别是生成式人工智能信息服务带来了合规挑战,宜在实务中建立相适应的合规体系。
同时,5号令明确了“正能量信息”的鼓励态度,明确要求网络信息内容生产者制作、复制、发布正能量信息。根据5号令第五条,正能量信息包括如下范围:
(一)宣传习近平新时代中国特色社会主义思想,全面准确生动解读中国特色社会主义道路、理论、制度、文化的;
(二)宣传党的理论路线方针政策和中央重大决策部署的;
(三)展示经济社会发展亮点,反映人民群众伟大奋斗和火热生活的;
(四)弘扬社会主义核心价值观,宣传优秀道德文化和时代精神,充分展现中华民族昂扬向上精神风貌的;
(五)有效回应社会关切,解疑释惑,析事明理,有助于引导群众形成共识的;
(六)有助于提高中华文化国际影响力,向世界展现真实立体全面的中国的;
(七)其他讲品味讲格调讲责任、讴歌真善美、促进团结稳定等的内容。
(3)法律责任:根据5号令的规定,法律责任主要包括三个层次。第一,约谈、警告及责令限期改正(第三十六条、第三十七条);第二,责令暂停信息更新,按照法律、行政法规的规定予以处理。这里的法律、行政法规指向的应为《网络安全法》、292号令,其中《网络安全法》对违反互联网内容管理规定的罚款最高额为五十万元,根据情节严重程度,还可能被责令暂停相关业务、停业整顿、关闭网站、吊销相关业务许可证或者吊销营业执照,同时还会追究直接负责的主管人员和其他直接责任人员的责任——最高十万元罚款;第三,信用惩戒,网络信息内容服务平台、网络信息内容生产者和网络信息内容使用者可能被实施限制从事网络信息服务、网上行为限制、行业禁入等惩戒措施。
(四)《未成年人网络保护条例》
《未成年人网络保护条例》于2024年1月1日起实施,是我国未成年人网络保护领域的首部专门性、全面性法规(详见《儿童急走追黄蝶,飞入菜花无处寻——如何构建未成年人网络保护合规体系?》),其中以专门一章“网络信息内容规范”对互联网内容管理作出了要求,以更好地在网络空间保护未成年人健康成长。
根据《未成年人网络保护条例》的制度要求,重申了对违法信息的禁止性要求,即任何组织和个人不得制作、复制、发布、传播含有宣扬淫秽、色情、暴力、邪教、迷信、赌博、引诱自残自杀、恐怖主义、分裂主义、极端主义等危害未成年人身心健康内容的网络信息(第二十二条第一款)。值得注意的是,在《网络安全法》、292号令等法律法规的基础上(要求不得制作、复制、发布、传播违法信息),以《未成年人保护法》为上位法依据,《未成年人网络保护条例》还对有关未成年人的淫秽色情网络信息增加了禁止持有的要求(第二十二条第二款)。
二、《网络信息暴力信息内容治理规定》
《暴力信息规定》明确“网络暴力信息”是指通过网络以文本、图像、音频、视频等形式对个人集中发布的,含有侮辱谩骂、造谣诽谤、煽动仇恨、威逼胁迫、侵犯隐私,以及影响身心健康的指责嘲讽、贬低歧视等内容的违法和不良信息。2022年11月,中央网信办下发了《关于切实加强网络暴力治理的通知》,其中虽未对网络暴力信息作出界定,但指出“网络暴力针对个人集中发布侮辱谩骂、造谣诽谤、侵犯隐私等违法信息及其他不友善信息,侵害他人合法权益,扰乱正常网络秩序”。
根据上述“网络暴力信息”的界定来看,其应同时符合两个要件:(1)内容要件,涉及侮辱谩骂、造谣诽谤、煽动仇恨、威逼胁迫、侵犯隐私,以及(影响身心健康)指责嘲讽、贬低歧视等内容;(2)行为要件,针对特定个人、集中发布等行为表现。
《暴力信息规定》明确了一般规定、预防预警、处置措施、保护机制四个方面的要求:
(一)一般规定:
1. 治理责任体系:建立完善网络暴力信息治理机制,健全用户注册、账号管理、个人信息保护、信息发布审核、监测预警、识别处置等制度。(网络信息内容治理的制度要求:用户注册、账号管理、信息发布审核、跟帖评论审核、版面页面生态管理、实时巡查、应急处置和网络谣言、黑色产业链信息处置制度)
2. 实名登记:网络信息服务提供者为用户提供信息发布、即时通讯等服务的,应当依法对用户进行真实身份信息认证。同时,要求网络信息服务提供者为遭受网络暴力信息侵害的相关主体提供账号信息认证协助,防范和制止假冒、仿冒、恶意关联相关主体进行违规注册或者发布信息。
3. 平台规则及用户协议:网络信息服务提供者应当制定和公开管理规则、平台公约,与用户签订服务协议,明确网络暴力信息治理相关权利义务,并依法依约履行治理责任。
4. 网络信息暴力治理公告及报告:网络信息服务提供者应当定期发布网络暴力信息治理公告,并将相关工作情况列入网络信息内容生态治理工作年度报告。
(二)预防预警:
1. 识别监测:网络信息服务提供者应当在国家网信部门和国务院有关部门指导下细化网络暴力信息分类标准规则,建立健全网络暴力信息特征库和典型案例样本库,采用人工智能、大数据等技术手段和人工审核相结合的方式加强对网络暴力信息的识别监测。
2. 风险预警:网络信息服务提供者应当建立健全网络暴力信息预警模型,综合事件类别、针对主体、参与人数、信息内容、发布频次、环节场景、举报投诉等因素,及时发现预警网络暴力信息风险。发现存在风险的,应当采取自主措施和报告措施。自主措施是及时回应社会关切,引导用户文明互动、理性表达,并对异常账号及时采取真实身份信息动态核验、弹窗提示、违规警示、限制流量等;报告措施是在“发现相关信息内容浏览、搜索、评论、举报量显著增长等情形”时,除采取自主措施外,还应当及时向有关部门报告。
3. 信用管理:网络信息服务提供者应当建立健全用户账号信用管理体系,将涉网络暴力信息违法违规情形记入用户信用记录,依法依约降低账号信用等级或者列入黑名单,并据以限制账号功能或者停止提供相关服务。
(三)处置措施:
1. 信息处置:网络信息服务提供者发现涉网络暴力违法信息的,或者在其服务的醒目位置、易引起用户关注的重点环节发现涉网络暴力不良信息的,应当立即停止传输,采取删除、屏蔽、断开链接等处置措施,保存有关记录,向有关部门报告。发现涉嫌违法犯罪的,应当及时向公安机关报案,并提供相关线索,依法配合开展侦查、调查和处置等工作。同时,网络信息服务提供者应对平台内主体采取相应管理措施:(1)对于用户,存在制作、复制、发布、传播网络暴力违法不良信息,或者利用网络暴力事件进行炒作等情形的(即《暴力信息规定》第十条规定),应当依法依约采取警示、删除信息、限制账号功能、关闭账号等处置措施,并保存相关记录;对组织、煽动、多次发布网络暴力信息的,网络信息服务提供者还应当依法依约采取列入黑名单、禁止重新注册等处置措施。对借网络暴力事件实施营销炒作等行为的,还应当依法依约采取清理订阅关注账号、暂停营利权限等处置措施;(2)对于MCN机构,存在组织、煽动制作、复制、发布、传播网络暴力信息的,应当依法依约对该机构及其管理的账号采取警示、暂停营利权限、限制提供服务、入驻清退等处置措施。
2. 新闻信息:对于互联网新闻信息服务提供者而言,需承担特殊义务:(1)加强网络暴力信息治理的公益宣传;(2)规范提供新闻信息服务,不得通过夸大事实、过度渲染、片面报道等方式采编发布、转载涉网络暴力新闻信息。采编发布、转载涉网络暴力新闻信息不真实或者不公正的,应当立即公开更正,消除影响。对互联网新闻信息提供跟帖评论服务的,应当实行先审后发。
3. 视频类信息:网络信息服务提供者应当加强网络视听节目、网络表演等服务内容的管理,发现含有网络暴力信息的网络视听节目、网络表演等服务的,应当及时删除信息或者停止提供相关服务;应当加强对网络直播、短视频等服务的内容审核,及时阻断含有网络暴力信息的网络直播,处置含有网络暴力信息的短视频。
4. 跟帖评论信息:网络信息服务提供者应当加强对跟帖评论信息内容的管理,对以评论、回复、留言、弹幕、点赞等方式制作、复制、发布、传播网络暴力信息的,应当及时采取删除、屏蔽、关闭评论、停止提供相关服务等处置措施。
5. 社区群组信息:网络信息服务提供者应当加强对网络论坛社区和网络群组的管理,禁止用户在版块、词条、超话、群组等环节制作、复制、发布、传播网络暴力信息,禁止以匿名投稿、隔空喊话等方式创建含有网络暴力信息的论坛社区和群组账号。其中,网络论坛社区、网络群组的建立者和管理者应当履行管理责任,发现用户制作、复制、发布、传播网络暴力信息的,应当依法依约采取限制发言、移出群组等管理措施。
6. 公众账号信息:公众账号生产运营者应当建立健全发布推广、互动评论等全过程信息内容安全审核机制,发现账号跟帖评论等环节存在网络暴力信息的,应当及时采取举报、处置等措施。
(四)保护机制:
1. 防护功能:网络信息服务提供者应当提供便利用户设置屏蔽陌生用户或者特定用户、本人发布信息可见范围、禁止转载或者评论本人发布信息等网络暴力信息防护选项;提供便利用户设置仅接收好友私信或者拒绝接收所有私信等网络暴力信息防护选项,鼓励提供智能屏蔽私信或者自定义私信屏蔽词等功能。
2. 显著提示及协助防护:网络信息服务提供者发现用户面临网络暴力信息风险的,应当及时通过显著方式提示用户,告知用户可以采取的防护措施。同时,在涉及以下情形时,除了显著提示,还应协助提供防护措施,并向网信、公安等有关部门报告:(1)网络暴力信息侵害未成年人、老年人、残疾人等用户合法权益的;(2)网络暴力信息侵犯用户个人隐私的;(3)若不及时采取措施,可能造成用户人身、财产损害等严重后果的其他情形。
3. 证据固定:网络信息服务提供者发现、处置网络暴力信息的,应当及时保存信息内容、浏览评论转发数量等数据。网络信息服务提供者应当向用户提供网络暴力信息快捷取证等功能,依法依约为用户维权提供便利。网络信息服务提供者还应当为公安、网信等部门依法调取证据及时提供必要的技术支持和协助。
4. 投诉举报:网络信息服务提供者应当在服务显著位置设置专门的网络暴力信息快捷投诉、举报入口,及时受理、处理公众投诉、举报,根据投诉、举报情况进行研判并相应处理,处理结果及时反馈。其中,对于涉未成年人网络暴力信息的投诉、举报,应当优先处理。
三、互联网内容合规框架
结合上述分析梳理,开展互联网内容合规工作,需搭建基本框架,找准风险点并采取相应措施。为方便指引,我们将5号令和《暴力信息规定》作为合规标准文件,并结合相关其他规定,形成基础合规对照表如下。

来源:金杜网络安全与数据合规团队整理 *注:该表系综合相关规定整合而成,不同规定的主体表述有所差异,具体适用时宜对照相应规定予以明确。如表中相关义务来源于5号令,其有关主体表述为“网络信息内容服务平台”,界定为“提供网络信息内容传播服务的网络信息服务提供者”。
结语
党的二十大报告指出,要坚定维护国家政权安全、制度安全、意识形态安全,加强重点领域安全能力建设。网络空间中,意识形态安全表现为互联网内容安全或互联网信息安全。开展互联网内容安全合规,是强化信息安全能力的主要手段。
如文首所述,网络服务的本质是信息服务,任何形式的网络服务都会涉及互联网内容,如电子商务、网络直播、出行服务、在线教育等,相应地都会产生合规的必要性。互联网内容合规与网络安全合规、数据合规等,实际上都是一种能力水平,它表现为安全意识水平、法律法规理解水平、企业内部治理水平以及从业人员业务水平的集合体。互联网内容合规及能力建设,对于企业规范经营、长远发展而言,是重要的一环甚至于决定性的一环。希望通过本文能够简要梳理和归纳互联网内容管理的法律规定,为互联网内容合规提供参考和指引,而本身这项合规工作非常细致,仍需要动态、及时更新合规策略,持续保证合规效果。
